Устойчивость тонкостенных замкнутых профилей
Устойчивость тонкостенных замкнутых профилей
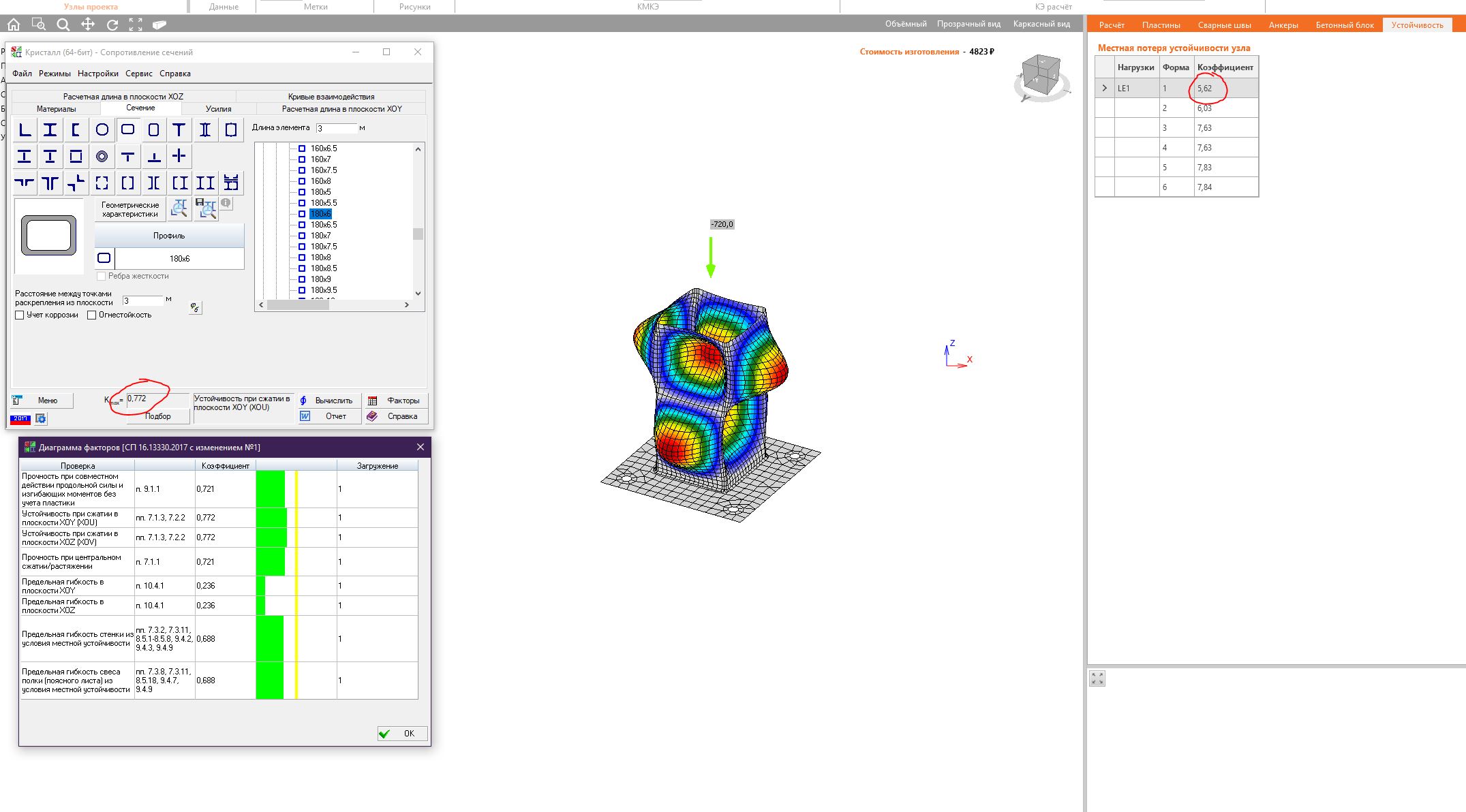
Задача следующая, имеется стойка 180х6, нагруженная силой 72 тонны, необходимо проверить устойчивость. В теории по программе idea statica написано, что устойчивость труб должна быть 15, но если считать по СП, то получается всё проходит, кому верить?
phpbb3 styles
Кто сейчас на конференции
Сейчас этот форум просматривают: нет зарегистрированных пользователей и 5 гостей

