Глюк в спецификации Tekla Structures
Глюк в спецификации Tekla Structures
Всем добрый день!
Прошу помочь разобраться с таким глюком:
При копировании видов деталей на чертеж сборки в спецификацию добавляются посторонние сборки. Получается некое подобие комплексного чертежа.
Глюк проявляется при повторном открытии чертежа.
Прошу помочь разобраться с таким глюком:
При копировании видов деталей на чертеж сборки в спецификацию добавляются посторонние сборки. Получается некое подобие комплексного чертежа.
Глюк проявляется при повторном открытии чертежа.
- Таран Д. А.
- Администратор
- Сообщения: 2877
- Регистрация: 30 ноя 2011, 18:41
- Откуда: г. Москва
- Контактная информация:
Re: Глюк в спецификации
Вообще это глюк
1. Попробуй исправление модели
2. Как вариант включи фильтры видов по номеру сборки
1. Попробуй исправление модели
2. Как вариант включи фильтры видов по номеру сборки
Администратор Topengineer.ru 8 (495) 215-07-79 (офис) ; 8 (925) 755-9318 (сот.); Skype wildomen ; http://vk.com/tekla_structures
Разработка КМД | Разработка КМ | Разработка КЖ | Обучение Tekla Structures | Купить Tekla Structures
Разработка КМД | Разработка КМ | Разработка КЖ | Обучение Tekla Structures | Купить Tekla Structures
Re: Глюк в спецификации Tekla Structures
Не помогло
Re: Глюк в спецификации Tekla Structures
Сделал дамп модели - не помогло
Re: Глюк в спецификации Tekla Structures
Привет,
Удали отдельные детали с чертежа, затем вставь опять.
Удали отдельные детали с чертежа, затем вставь опять.
Администратор Topengineer.ru 8 (495) 215-07-79 (офис) ; 8 (925) 755-9316 (сот.); Skype: perezhog
Разработка КМД | Разработка КМ | Обучение Tekla Structures
Разработка КМД | Разработка КМ | Обучение Tekla Structures
Re: Глюк в спецификации Tekla Structures
Удаляю виды - спецификация приходит в норму, добавляю - опять появляется эта портянка
Re: Глюк в спецификации Tekla Structures
Причина если не ошибаюсь в чертеже отдельной детали.
Проверь все ли чертежи отдельных деталей у тебя в норме, нет ли красных вопросиков.
Скорее всего ты сделал чертежи сборок, потом скажем подправил базы колонн и не обновил отдельные детали.
Проверь все ли чертежи отдельных деталей у тебя в норме, нет ли красных вопросиков.
Скорее всего ты сделал чертежи сборок, потом скажем подправил базы колонн и не обновил отдельные детали.
Администратор Topengineer.ru 8 (495) 215-07-79 (офис) ; 8 (925) 755-9316 (сот.); Skype: perezhog
Разработка КМД | Разработка КМ | Обучение Tekla Structures
Разработка КМД | Разработка КМ | Обучение Tekla Structures
-
- Сообщения: 103
- Регистрация: 15 дек 2011, 10:02
- Откуда: Тула
Re: Глюк в спецификации Tekla Structures
Виды отдельных деталей сборки должны добавлятся из чертежа сборки, т.е. правый клик на детали -> создать виды отдельной детали.ManakovMV писал(а):Удаляю виды - спецификация приходит в норму, добавляю - опять появляется эта портянка
иначе текла считывает атрибуты сборок в спецификацию, которые присутствуют в текущем чертеже сборки.
Возможно здесь присудствуют(ет) чертеж отдельной деталь принажлежащей другой сборки, если она добавлена в чертеж из списка чертежей.
По моему именно в этом причина "глюка".ManakovMV писал(а):Глюк проявляется при повторном открытии чертежа.
Последний раз редактировалось dimitriy_popov 03 июл 2012, 07:11, всего редактировалось 1 раз.
Re: Глюк в спецификации Tekla Structures
Да, именно оно и было. Спасибо 

Re: Глюк в спецификации Tekla Structures
И снова здравствуйте! 
Столкнулся с такой проблемой: на чертеже общего вида показываю часть балок перекрытия, а в спецификации отправочных марок балки считаются со всего объекта.
С отчетами тоже путаница. Выделяю одну Балку Б4-3 и делаю отчет по выбранному. Если делаю по дефолтному шаблону A_Assembly_List все считается правильно - 1шт., а если по 001_KMD_Steel_Specification_(HTML) - в отчете выводятся все 51.
Кто нибудь сталкивался с таким? Или я опять что то делаю не правильно?

Столкнулся с такой проблемой: на чертеже общего вида показываю часть балок перекрытия, а в спецификации отправочных марок балки считаются со всего объекта.
С отчетами тоже путаница. Выделяю одну Балку Б4-3 и делаю отчет по выбранному. Если делаю по дефолтному шаблону A_Assembly_List все считается правильно - 1шт., а если по 001_KMD_Steel_Specification_(HTML) - в отчете выводятся все 51.
Кто нибудь сталкивался с таким? Или я опять что то делаю не правильно?
- vladimir_a
- Сообщения: 699
- Регистрация: 07 дек 2011, 21:22
Re: Глюк в спецификации Tekla Structures
глубину вида в свойствах уменьши. Чтобы захват был только частиManakovMV писал(а):И снова здравствуйте!
Столкнулся с такой проблемой: на чертеже общего вида показываю часть балок перекрытия, а в спецификации отправочных марок балки считаются со всего объекта.
Кто нибудь сталкивался с таким? Или я опять что то делаю не правильно?
Re: Глюк в спецификации Tekla Structures
естественно глубина вида захватывает только то что надо! и рабочая область уменьшена так, что захватывает только этот фрагмент перекрытия!
-
- Сообщения: 291
- Регистрация: 03 фев 2012, 17:29
- Откуда: Днепропетровск
Re: Глюк в спецификации Tekla Structures
Да, в этой среде есть отчеты, которые не предназначены для работы с выбранными элементами - там количество сразу на весь объект считается. Я под себя подправлял отчетыManakovMV писал(а):И снова здравствуйте!
С отчетами тоже путаница. Выделяю одну Балку Б4-3 и делаю отчет по выбранному. Если делаю по дефолтному шаблону A_Assembly_List все считается правильно - 1шт., а если по 001_KMD_Steel_Specification_(HTML) - в отчете выводятся все 51.
Кто нибудь сталкивался с таким? Или я опять что то делаю не правильно?
- vladimir_a
- Сообщения: 699
- Регистрация: 07 дек 2011, 21:22
Re: Глюк в спецификации Tekla Structures
проверил рабочая область не влияет, только глубина видаManakovMV писал(а):и рабочая область уменьшена так, что захватывает только этот фрагмент перекрытия!

-
- Сообщения: 148
- Регистрация: 14 авг 2012, 09:59
- Откуда: Луганск, Ессентуки
- Контактная информация:
Re: Глюк в спецификации Tekla Structures
Доброго времени суток. Первый раз создаю чертежи КМД с использованием TEKLA посему прошу сильно не бить. Столкнулся с такими проблемами:
в спецификации к сборке все детали идут как отдельная сборка - как это исправить?
где заполнить информацию об объекте чтобы штамп заполнялся автоматически,
в обозначении сварного шва: "10 (символ углового шва) 3200" стоит какаято цифра 3200 как ее убрать?
спасибо заранее за ответы.
в спецификации к сборке все детали идут как отдельная сборка - как это исправить?
где заполнить информацию об объекте чтобы штамп заполнялся автоматически,
в обозначении сварного шва: "10 (символ углового шва) 3200" стоит какаято цифра 3200 как ее убрать?
спасибо заранее за ответы.
-
- Сообщения: 291
- Регистрация: 03 фев 2012, 17:29
- Откуда: Днепропетровск
Re: Глюк в спецификации Tekla Structures
дай картинку, подскажемКонстантин писал(а):Доброго времени суток. Первый раз создаю чертежи КМД с использованием TEKLA посему прошу сильно не бить. Столкнулся с такими проблемами:
в спецификации к сборке все детали идут как отдельная сборка - как это исправить?
где заполнить информацию об объекте чтобы штамп заполнялся автоматически,
в обозначении сварного шва: "10 (символ углового шва) 3200" стоит какаято цифра 3200 как ее убрать?
спасибо заранее за ответы.
-
- Сообщения: 148
- Регистрация: 14 авг 2012, 09:59
- Откуда: Луганск, Ессентуки
- Контактная информация:
Re: Глюк в спецификации Tekla Structures
пока суть та дело, полиста мануалы и понял что не той сваркой варил, поэтому спецификация и полетела. сегодня переделаю.
со сваркой тоже почти все понятно кроме того что спросил в ветке о сварке.
олстался вопрос со штампом и появился новый - толщины линий можно назначить на чертеже или проще через автокад?
со сваркой тоже почти все понятно кроме того что спросил в ветке о сварке.
олстался вопрос со штампом и появился новый - толщины линий можно назначить на чертеже или проще через автокад?
-
- Сообщения: 291
- Регистрация: 03 фев 2012, 17:29
- Откуда: Днепропетровск
Re: Глюк в спецификации Tekla Structures
В автокаде ничего не править! С теклой в этом нет необходимости - все можно сделать внутри теклы. Толщина линий определяется при печати - на принтер или при печати в pdf-принтер - каждому цвету ставится в соответствие толщина линии.
В какой среде работаете?
В какой среде работаете?
-
- Сообщения: 148
- Регистрация: 14 авг 2012, 09:59
- Откуда: Луганск, Ессентуки
- Контактная информация:
Re: Глюк в спецификации Tekla Structures
разбираюсь с 18й
- Таран Д. А.
- Администратор
- Сообщения: 2877
- Регистрация: 30 ноя 2011, 18:41
- Откуда: г. Москва
- Контактная информация:
Re: Глюк в спецификации Tekla Structures
Проект делаться полностью в Tekla Structures. Елси вы дорабатываете чертежи в автокаде, то что-то вы делаете не так. В текле возможно сделать все. Никаких доработок в сторонних программах не требуется.Константин писал(а):пока суть та дело, полиста мануалы и понял что не той сваркой варил, поэтому спецификация и полетела. сегодня переделаю.
со сваркой тоже почти все понятно кроме того что спросил в ветке о сварке.
олстался вопрос со штампом и появился новый - толщины линий можно назначить на чертеже или проще через автокад?
Администратор Topengineer.ru 8 (495) 215-07-79 (офис) ; 8 (925) 755-9318 (сот.); Skype wildomen ; http://vk.com/tekla_structures
Разработка КМД | Разработка КМ | Разработка КЖ | Обучение Tekla Structures | Купить Tekla Structures
Разработка КМД | Разработка КМ | Разработка КЖ | Обучение Tekla Structures | Купить Tekla Structures
-
- Сообщения: 148
- Регистрация: 14 авг 2012, 09:59
- Откуда: Луганск, Ессентуки
- Контактная информация:
Re: Глюк в спецификации Tekla Structures
в общем спецификацию удалось исправить. зато появилась новая проблема:
ссылка на архив с моделью: http://files.mail.ru/TRZ7WK
программа отказалась формировать чертежи всех сборок в которых главной деталью был профиль с одинаковым сечением. дала им всем одинаковые номера, причем две из них зеркальны а третья вообще другая.
чертежи отдельных деталей наотрез не стала делать.
и че ей надо........
((
ссылка на архив с моделью: http://files.mail.ru/TRZ7WK
программа отказалась формировать чертежи всех сборок в которых главной деталью был профиль с одинаковым сечением. дала им всем одинаковые номера, причем две из них зеркальны а третья вообще другая.
чертежи отдельных деталей наотрез не стала делать.
и че ей надо........

- Таран Д. А.
- Администратор
- Сообщения: 2877
- Регистрация: 30 ноя 2011, 18:41
- Откуда: г. Москва
- Контактная информация:
Re: Глюк в спецификации Tekla Structures
Немного не понятен вопрос.Константин писал(а):в общем спецификацию удалось исправить. зато появилась новая проблема:
ссылка на архив с моделью: http://files.mail.ru/TRZ7WK
программа отказалась формировать чертежи всех сборок в которых главной деталью был профиль с одинаковым сечением. дала им всем одинаковые номера, причем две из них зеркальны а третья вообще другая.
чертежи отдельных деталей наотрез не стала делать.
и че ей надо........((
Дай скрин и подробнее опиши проблему.
Перед этим попробуй стандартный механизм исправления глюков в Tekla Structures.

Администратор Topengineer.ru 8 (495) 215-07-79 (офис) ; 8 (925) 755-9318 (сот.); Skype wildomen ; http://vk.com/tekla_structures
Разработка КМД | Разработка КМ | Разработка КЖ | Обучение Tekla Structures | Купить Tekla Structures
Разработка КМД | Разработка КМ | Разработка КЖ | Обучение Tekla Structures | Купить Tekla Structures
- Таран Д. А.
- Администратор
- Сообщения: 2877
- Регистрация: 30 ноя 2011, 18:41
- Откуда: г. Москва
- Контактная информация:
Re: Глюк в спецификации Tekla Structures
1. Ты скорее всего нажал в одном случае создать из выбранного а в другом создать из всех.ManakovMV писал(а):И снова здравствуйте!
Столкнулся с такой проблемой: на чертеже общего вида показываю часть балок перекрытия, а в спецификации отправочных марок балки считаются со всего объекта.
С отчетами тоже путаница. Выделяю одну Балку Б4-3 и делаю отчет по выбранному. Если делаю по дефолтному шаблону A_Assembly_List все считается правильно - 1шт., а если по 001_KMD_Steel_Specification_(HTML) - в отчете выводятся все 51.
Кто-нибудь сталкивался с таким? Или я опять что то делаю не правильно?
2. Попробуй стандартный механизм исправления модели.(1 сообщение выше)
Если не получилось, то отпишись.
Администратор Topengineer.ru 8 (495) 215-07-79 (офис) ; 8 (925) 755-9318 (сот.); Skype wildomen ; http://vk.com/tekla_structures
Разработка КМД | Разработка КМ | Разработка КЖ | Обучение Tekla Structures | Купить Tekla Structures
Разработка КМД | Разработка КМ | Разработка КЖ | Обучение Tekla Structures | Купить Tekla Structures
-
- Сообщения: 148
- Регистрация: 14 авг 2012, 09:59
- Откуда: Луганск, Ессентуки
- Контактная информация:
Re: Глюк в спецификации Tekla Structures
ковыряюсь дома, поэтому скрин только завтра смогу выложить.
есть три балки. сечение профиля у них одинаковое двутавр 36. к двум из них приварены одинаковое количество одинаковых косынок но зеркально (т.е. Б1т и Б1н) третья балка имеет меньшее количество косынок которые идентичны некоторым из балок Б1т иБ1н. программа всем трем балкам присвоила одинаковую позицию сборки Б4 и перестала создавать чертежи. в архиве как раз тот момент после которого я на все плюнул и пошел спать поскольку мое терпение закончилось.
есть три балки. сечение профиля у них одинаковое двутавр 36. к двум из них приварены одинаковое количество одинаковых косынок но зеркально (т.е. Б1т и Б1н) третья балка имеет меньшее количество косынок которые идентичны некоторым из балок Б1т иБ1н. программа всем трем балкам присвоила одинаковую позицию сборки Б4 и перестала создавать чертежи. в архиве как раз тот момент после которого я на все плюнул и пошел спать поскольку мое терпение закончилось.

Re: Глюк в спецификации Tekla Structures
Друзья..., а как привести спецификацию в божеский вид ?
Выборка металла сортирует листы металла по марке стали, толщине и ширине, ....как убрать сортировку по ширине листа?
...и у меня не отображается итоговая цифра веса марки.
...шапка спецификации упала в низ )
... а возможно добавить в примечание указание об отверстии, или фаске ?
Выборка металла сортирует листы металла по марке стали, толщине и ширине, ....как убрать сортировку по ширине листа?
...и у меня не отображается итоговая цифра веса марки.
...шапка спецификации упала в низ )
... а возможно добавить в примечание указание об отверстии, или фаске ?
- Таран Д. А.
- Администратор
- Сообщения: 2877
- Регистрация: 30 ноя 2011, 18:41
- Откуда: г. Москва
- Контактная информация:
Re: Глюк в спецификации Tekla Structures
Добавь такую переменную. Только не забудь выставить по возрастанию или убыванию без этого переменные не работают вовсе и выдают полную ерунду иногда вообще ничего не выдают.igo писал(а):Друзья..., а как привести спецификацию в божеский вид ?
Выборка металла сортирует листы металла по марке стали, толщине и ширине, ....как убрать сортировку по ширине листа?
...и у меня не отображается итоговая цифра веса марки.
...шапка спецификации упала в низ )
... а возможно добавить в примечание указание об отверстии, или фаске ?
Администратор Topengineer.ru 8 (495) 215-07-79 (офис) ; 8 (925) 755-9318 (сот.); Skype wildomen ; http://vk.com/tekla_structures
Разработка КМД | Разработка КМ | Разработка КЖ | Обучение Tekla Structures | Купить Tekla Structures
Разработка КМД | Разработка КМ | Разработка КЖ | Обучение Tekla Structures | Купить Tekla Structures
-
- Сообщения: 25
- Регистрация: 17 ноя 2013, 15:25
Re: Глюк в спецификации Tekla Structures
Кроме хвалебных отзывов хотелось бы услышать и серьёзную критику подобных программ. Лично я считаю, что инженер-профессионал обязан оформлять свои чертежи не только как удобно лично ему, а с учетом удобства изготовления конструкций по данной документации и их монтажа. Уважаемый Таран Д.А. уповает на полностью автоматическое оформление чертежей без участия самого проектировщика - кнопку нажал и готово... У меня лично большие сомнения в правильности такого подхода. Кто готов по дискутировать ?
Re: Глюк в спецификации Tekla Structures
т.е. по вашему стоит выкинуть компьютеры и чертить в карандаше и будет всё хорошо? человеческий фактор - гораздо больший риск ошибки, чем автоматическое создание ведомостей (в частности); ведь на калькуляторе не ту цифру нажал и побежала ошибка по всем бумажкам и расчётам.sergeykolpakoff писал(а):Кроме хвалебных отзывов хотелось бы услышать и серьёзную критику подобных программ. Лично я считаю, что инженер-профессионал обязан оформлять свои чертежи не только как удобно лично ему, а с учетом удобства изготовления конструкций по данной документации и их монтажа. Уважаемый Таран Д.А. уповает на полностью автоматическое оформление чертежей без участия самого проектировщика - кнопку нажал и готово... У меня лично большие сомнения в правильности такого подхода. Кто готов по дискутировать ?
всё должно быть в меру: и участие инженера и автоматизация, чтобы результат был эффективным в качестве и скорости разработки документации.
«Есть только две бесконечные вещи: Вселенная и глупость. Хотя насчет Вселенной я не вполне уверен.» А. Эйнштейн
Re: Глюк в спецификации Tekla Structures
можно пару постов, где об этом сказано?sergeykolpakoff писал(а):...Уважаемый Таран Д.А. уповает на полностью автоматическое оформление чертежей без участия самого проектировщика - кнопку нажал и готово...
-
- Сообщения: 25
- Регистрация: 17 ноя 2013, 15:25
Re: Глюк в спецификации Tekla Structures
Автоматическое ведение ведомостей ? А кто задаёт исходные данные для их создания ? От человеческого фактора Вы никуда не уйдете до тех пор, пока ЧЕЛОВЕК воплощает свои мысли в реальность, а не машина.
-
- Сообщения: 25
- Регистрация: 17 ноя 2013, 15:25
Re: Глюк в спецификации Tekla Structures
Какую "пару постов"... ? Он постоянно гордится этим "достижением" Tekla. Читайте внимательнее...
-
- Сообщения: 291
- Регистрация: 03 фев 2012, 17:29
- Откуда: Днепропетровск
Re: Глюк в спецификации Tekla Structures
Сергей, откройте новую тему, и обсуждайте там недостатки Tekla сколько хотите. И приводите какие-то разумные альтернативы, а то пока на пустой троллинг похоже.sergeykolpakoff писал(а):Какую "пару постов"... ? Он постоянно гордится этим "достижением" Tekla. Читайте внимательнее...
-
- Сообщения: 25
- Регистрация: 17 ноя 2013, 15:25
Re: Глюк в спецификации Tekla Structures
Про "новую тему" - тут Вы пожалуй правы... А об альтернативе - её нет. Живой человек-проектировщик обязан грамотно оформлять свои чертежи, быть специалистом-профессионалом своего дела и не гнаться за прибылью любой ценой.
-
- Сообщения: 291
- Регистрация: 03 фев 2012, 17:29
- Откуда: Днепропетровск
Re: Глюк в спецификации Tekla Structures
Сделал тему для обсуждения недостатков автоматизированного проектирования
viewtopic.php?f=22&t=1974
Пишите туда
viewtopic.php?f=22&t=1974
Пишите туда
- vladimir_a
- Сообщения: 699
- Регистрация: 07 дек 2011, 21:22
Re: Глюк в спецификации Tekla Structures
Наоборот, Таран Д. А. всегда говорил, что они все свои чертежи образмеривали вручную.sergeykolpakoff писал(а):Какую "пару постов"... ? Он постоянно гордится этим "достижением" Tekla. Читайте внимательнее...
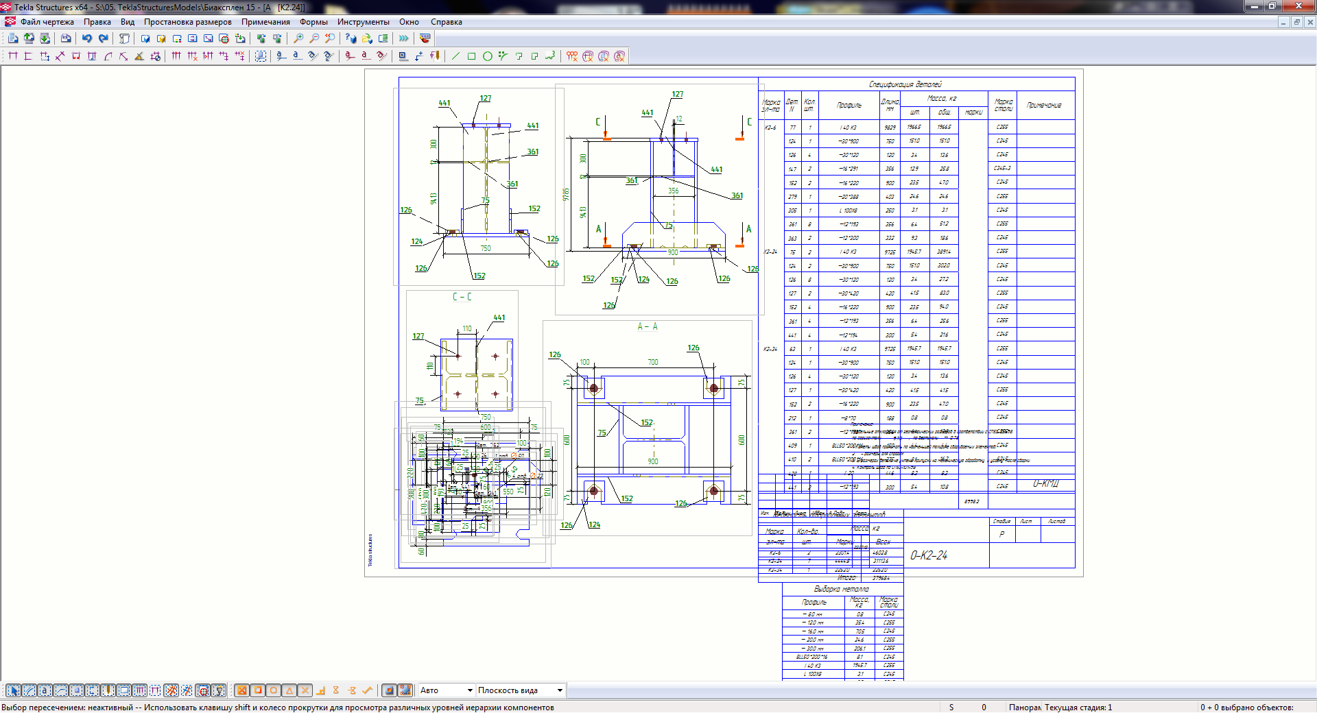
Re: Глюк в спецификации Tekla Structures
Добрый день!
Выполняю копирование видов (в данном случае сечений) с чертежа одной сборки на чертеж другой сборки. Сборка - часть фермы. Сечения одинаковые абослютно. Копирование видов выполняю в соотвествии с указаниями https://topengineer.ru/book/%D0%9A%D0%B ... Structures
Проблема в том, что на чертеже сборки приведена ведомость сборки.
Так вот когда на данный чертеж копирую виды с другого чертежа, в ведомости появляется и другая сборка, хотя позиции одинаковы. Сборки создавал зеркальным копированием. Как-то данная проблема решается? или надо заново делать сечения?

Выполняю копирование видов (в данном случае сечений) с чертежа одной сборки на чертеж другой сборки. Сборка - часть фермы. Сечения одинаковые абослютно. Копирование видов выполняю в соотвествии с указаниями https://topengineer.ru/book/%D0%9A%D0%B ... Structures
Проблема в том, что на чертеже сборки приведена ведомость сборки.
Так вот когда на данный чертеж копирую виды с другого чертежа, в ведомости появляется и другая сборка, хотя позиции одинаковы. Сборки создавал зеркальным копированием. Как-то данная проблема решается? или надо заново делать сечения?

- pavelkutas
- Сообщения: 276
- Регистрация: 16 янв 2013, 14:11
- Откуда: Санкт-Петербург
- Контактная информация:
Re: Глюк в спецификации Tekla Structures
Шаблон спецификации на чертеже строится по сборке, которая есть на чертеже, в данном случае на чертеже 2 сборки - на 2 сборки и строит, не важно, что сечения одинаковы, потому что сборки в конечном счёте разные. Виды со сборки на сборку лучше никогда не копировать, может слететь вся модель, все чертежи - ни один не будет открываться, не советую (к тому же в примере,на который вы ссылаетесь, как раз используют копирование видов только для чертежей общего вида).alpol91 писал(а): ↑21 мар 2018, 18:16Добрый день!
Выполняю копирование видов (в данном случае сечений) с чертежа одной сборки на чертеж другой сборки. Сборка - часть фермы. Сечения одинаковые абослютно. Копирование видов выполняю в соотвествии с указаниями https://topengineer.ru/book/%D0%9A%D0%B ... Structures
Проблема в том, что на чертеже сборки приведена ведомость сборки.
Так вот когда на данный чертеж копирую виды с другого чертежа, в ведомости появляется и другая сборка, хотя позиции одинаковы. Сборки создавал зеркальным копированием. Как-то данная проблема решается? или надо заново делать сечения?
![]()
А в вашем случае, нужно грамотно клонировать чертежи, тогда и одинаковое сечение скопируется.
Re: Глюк в спецификации Tekla Structures
Благодарю за ответ! Да, по поводу спецификации понимаю, что она отображает те сборки, что приведены на чертеже. И вопрос/проблема моя в том, как правильно указывать/настраивать спецификацию,чтобы такого конфликта не возникла. Если я правильно понял Ваш ответ, то так не сделать и такое копирование видов некорректное. Подкажите, пожалуйста, по поводу правильности клонирования? Покопался в мануале, а также на форуме здесь, ничего толком не смог найти по клонированию Единственное, что видел, так это совет проверить ориентацию сборки в модели. А также то, что не следует зеркалить сборки, а лучше их коипровать с поворотом. Но второе уже сложно осуществимо и хотелось бы все-таки понять до конца - можно ли клонировать зеркальные сборки с минимальными доработками?pavelkutas писал(а): ↑21 мар 2018, 18:41
Шаблон спецификации на чертеже строится по сборке, которая есть на чертеже, в данном случае на чертеже 2 сборки - на 2 сборки и строит, не важно, что сечения одинаковы, потому что сборки в конечном счёте разные. Виды со сборки на сборку лучше никогда не копировать, может слететь вся модель, все чертежи - ни один не будет открываться, не советую (к тому же в примере,на который вы ссылаетесь, как раз используют копирование видов только для чертежей общего вида).
А в вашем случае, нужно грамотно клонировать чертежи, тогда и одинаковое сечение скопируется.
Также попробовал воспользоваться командой "связать виды чертежа", но результат, ожидаемо, тот же.
- pavelkutas
- Сообщения: 276
- Регистрация: 16 янв 2013, 14:11
- Откуда: Санкт-Петербург
- Контактная информация:
Re: Глюк в спецификации Tekla Structures
Самый общий алгоритм - делаете чертеж самой сложной сборки. Например у вас 10 ферм. Сделайте сначала ту ферму, к которой приходят связи. Т.е. ту, на которую будет больше всего видов и разрезов. И потом клонируете с неё. Тогда на чертежах тех ферм, у которых нет узлов, куда приходят связи, вы просто удалите клонированные лишние разрезы, виды, узлы.Подкажите, пожалуйста, по поводу правильности клонирования? Покопался в мануале, а также на форуме здесь, ничего толком не смог найти по клонированию Единственное, что видел, так это совет проверить ориентацию сборки в модели. А также то, что не следует зеркалить сборки, а лучше их коипровать с поворотом. Но второе уже сложно осуществимо и хотелось бы все-таки понять до конца - можно ли клонировать зеркальные сборки с минимальными доработками?
Про зеркальность - сколько сборку не зеркаль, если она одинаковая, то текла сделает её одинаковой. Короче говоря, если объект геометрически симметричный, то для него что зеркалирование, что копирование с поворотом - один и тот же результат.
А про клонирование зеркальных сборок - тут уже никак. Делаем отдельные чертежи.
Все это познается в процессе, попробуйте что-то склонировать, быстро поймете все принципы.
Re: Глюк в спецификации Tekla Structures
ДА, алгоритм в принципе такой же соблюдал. Хотел как раз понять именно про клонирование зеркальных сборок. Да, я понимаю ,что если сборка одинаковая, то текла это определит) Тут сборки симметричные. В общем, ответ на вопрос найден - необходимо/оформлять делать отдельные чертежи на каждый ряд ферм или полуферм, а затем уже клонировать.pavelkutas писал(а): ↑21 мар 2018, 22:20
Самый общий алгоритм - делаете чертеж самой сложной сборки. Например у вас 10 ферм. Сделайте сначала ту ферму, к которой приходят связи. Т.е. ту, на которую будет больше всего видов и разрезов. И потом клонируете с неё. Тогда на чертежах тех ферм, у которых нет узлов, куда приходят связи, вы просто удалите клонированные лишние разрезы, виды, узлы.
Про зеркальность - сколько сборку не зеркаль, если она одинаковая, то текла сделает её одинаковой. Короче говоря, если объект геометрически симметричный, то для него что зеркалирование, что копирование с поворотом - один и тот же результат.
А про клонирование зеркальных сборок - тут уже никак. Делаем отдельные чертежи.
Все это познается в процессе, попробуйте что-то склонировать, быстро поймете все принципы.
Просто на форуме видел частично обсуждение таких сборок и решил узнать есть ли выход из положения. И видел что-то по поводу косячности зеркалирования..
Re: Глюк в спецификации Tekla Structures
В данном случае ферму поворачивать, и вопросов по нумерации будет меньше.
И по максимуму все поворачивать, а не зеркалить.
И по максимуму все поворачивать, а не зеркалить.
Re: Глюк в спецификации Tekla Structures
Добрый день.
У меня такой вопрос:
- на спецификации детали - стоит один размер (правильный, с учетом подрезок)
- а на сборке неверный (не учитывает подрезки деталей)
Чертежи ограждений, подрезки выполнены пользовательским компонентом. скрины прилагаю...
Сразу не увидел - из цеха разрывают... Просьба помочь...
У меня такой вопрос:
- на спецификации детали - стоит один размер (правильный, с учетом подрезок)
- а на сборке неверный (не учитывает подрезки деталей)
Чертежи ограждений, подрезки выполнены пользовательским компонентом. скрины прилагаю...
Сразу не увидел - из цеха разрывают... Просьба помочь...
- pavelkutas
- Сообщения: 276
- Регистрация: 16 янв 2013, 14:11
- Откуда: Санкт-Петербург
- Контактная информация:
Re: Глюк в спецификации Tekla Structures
Есть возможность скинуть кусок модели с этим ограждением?KirillG86 писал(а): ↑11 мар 2019, 09:45Добрый день.
У меня такой вопрос:
- на спецификации детали - стоит один размер (правильный, с учетом подрезок)
- а на сборке неверный (не учитывает подрезки деталей)
Чертежи ограждений, подрезки выполнены пользовательским компонентом. скрины прилагаю...
Сразу не увидел - из цеха разрывают... Просьба помочь...
phpbb3 styles
Кто сейчас на конференции
Сейчас этот форум просматривают: нет зарегистрированных пользователей и 1 гость