Доброго времени суток!
Появились некоторые вопросы по автоматическому проставлению сварки с помощью Weldapp.
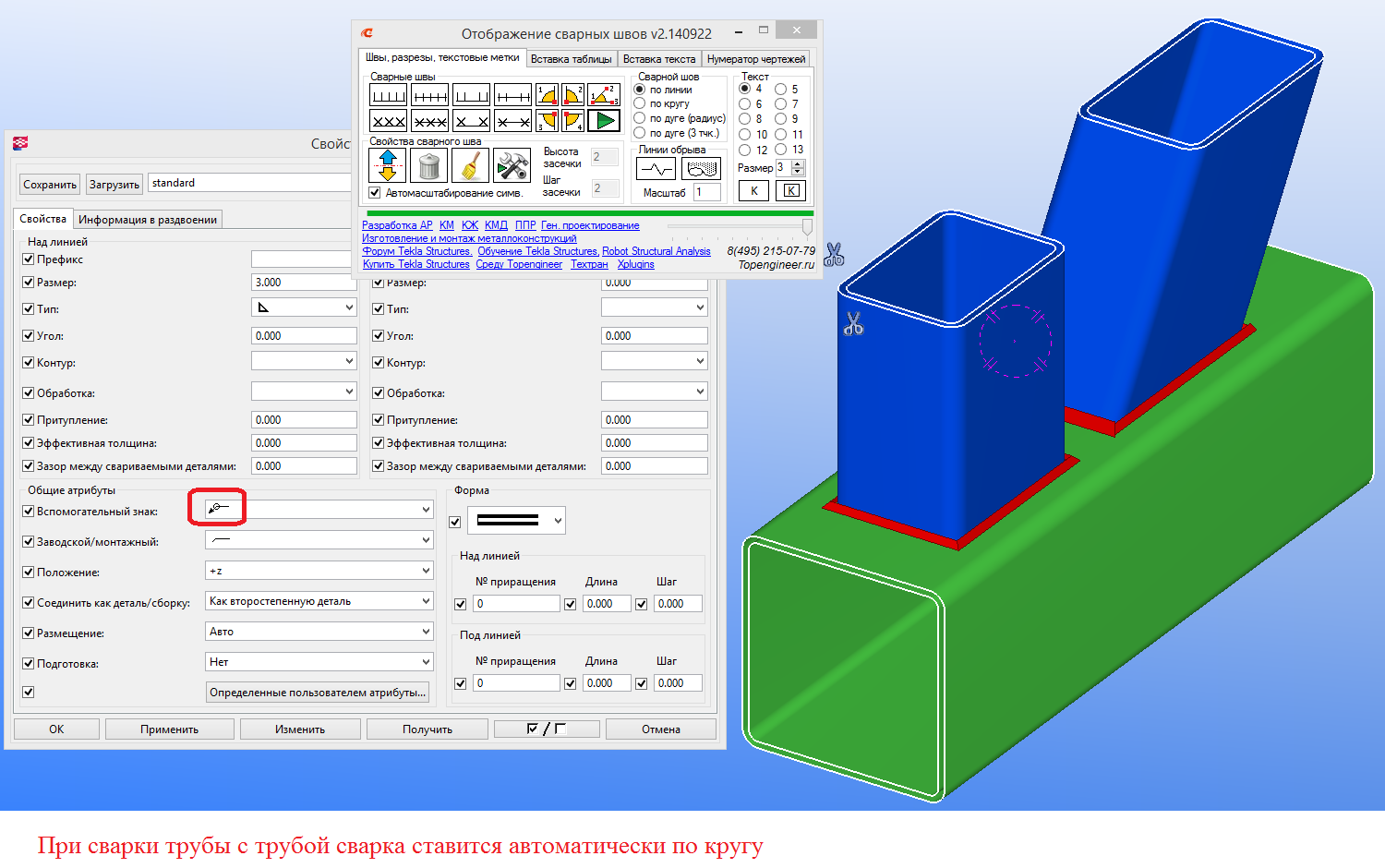
1. При сопряжении пластинки и изогнутой балки, почему-то проставляются швы не по всей длине контакта. Балка образована путем объединения изогнутой и прямолинейной балок. Пластина подогнана к балки при помощи "обрезать деталь деталью".
2. Иногда появляется сварка по верху пластин, непонятно как она там оказывается.
3. Проставляются швы внутри труб, пока не разобрался, какие настройки за это отвечают.
Постарался все отобразить на приложенном изображении.
Заранее спасибо за помощь!
Вопросы по автоматическому проставлению сварки
-
AndrejjerdnA
- Сообщения: 103
- Регистрация: 18 сен 2014, 07:20
- Таран Д. А.
- Администратор
- Сообщения: 2877
- Регистрация: 30 ноя 2011, 18:41
- Откуда: г. Москва
- Контактная информация:
Re: Вопросы по автоматическому проставлению сварки
1) Сделать программу которая расставляет сама сварки в модели абсолютно точно невозможно.
На это есть много причин.
Мы стараемся сделать процесс максимально удобным и быстрым.
2) Создать шов по ломанной линии.
В видео инструкции это есть. Обязательно посмотрите полностью.
3) Алгоритмы прорисовки сварки мы постепенно дорабатываем.
4)Проверьте точность прорисовки деталей. Возможно что то на что то залазит.
Я нарисовал такое же и у меня расставило правильно.
На это есть много причин.
Мы стараемся сделать процесс максимально удобным и быстрым.
2) Создать шов по ломанной линии.
В видео инструкции это есть. Обязательно посмотрите полностью.
phpBB [media]
3) Алгоритмы прорисовки сварки мы постепенно дорабатываем.
4)Проверьте точность прорисовки деталей. Возможно что то на что то залазит.
Я нарисовал такое же и у меня расставило правильно.
Администратор Topengineer.ru 8 (495) 215-07-79 (офис) ; 8 (925) 755-9318 (сот.); Skype wildomen ; http://vk.com/tekla_structures
Разработка КМД | Разработка КМ | Разработка КЖ | Обучение Tekla Structures | Купить Tekla Structures
Разработка КМД | Разработка КМ | Разработка КЖ | Обучение Tekla Structures | Купить Tekla Structures
-
AndrejjerdnA
- Сообщения: 103
- Регистрация: 18 сен 2014, 07:20
Re: Вопросы по автоматическому проставлению сварки
Про шов по ломанной линии понятно, спасибо за подсказку!
А для первого случая в моем сообщении, тогда лучше использовать шов по ломаной линии?
С уважением, Андрей С.
А для первого случая в моем сообщении, тогда лучше использовать шов по ломаной линии?
С уважением, Андрей С.
- Таран Д. А.
- Администратор
- Сообщения: 2877
- Регистрация: 30 ноя 2011, 18:41
- Откуда: г. Москва
- Контактная информация:
Re: Вопросы по автоматическому проставлению сварки
Для первого варианта необходимо именно по кругу. Так правильно.AndrejjerdnA писал(а):Про шов по ломанной линии понятно, спасибо за подсказку!
А для первого случая в моем сообщении, тогда лучше использовать шов по ломаной линии?
С уважением, Андрей С.
Администратор Topengineer.ru 8 (495) 215-07-79 (офис) ; 8 (925) 755-9318 (сот.); Skype wildomen ; http://vk.com/tekla_structures
Разработка КМД | Разработка КМ | Разработка КЖ | Обучение Tekla Structures | Купить Tekla Structures
Разработка КМД | Разработка КМ | Разработка КЖ | Обучение Tekla Structures | Купить Tekla Structures
Re: Вопросы по автоматическому проставлению сварки
Доброй ночи.
Модель вся сделана путём добавления деталей в сборку, частично привариванием элементов. Создаю автоматическую сварку программно - сборка ломается, а точнее выпадают те детали, которые были приварены путём создания сварки. В связи с этим творится просто невероятное - сборки объединяются, пропадают, чертежи удаляются и т.д. Выручайте, как быть тут?
Думаю, что можно все соединения деталей можно переделать путём добавления в сборку, либо всё сделать на сварке. Но как это быстро сделать? Модель большая, времени нет. Спасибо.
Модель вся сделана путём добавления деталей в сборку, частично привариванием элементов. Создаю автоматическую сварку программно - сборка ломается, а точнее выпадают те детали, которые были приварены путём создания сварки. В связи с этим творится просто невероятное - сборки объединяются, пропадают, чертежи удаляются и т.д. Выручайте, как быть тут?
Думаю, что можно все соединения деталей можно переделать путём добавления в сборку, либо всё сделать на сварке. Но как это быстро сделать? Модель большая, времени нет. Спасибо.
- Таран Д. А.
- Администратор
- Сообщения: 2877
- Регистрация: 30 ноя 2011, 18:41
- Откуда: г. Москва
- Контактная информация:
Re: Вопросы по автоматическому проставлению сварки
Наоборот только убрали.freshbox писал(а):Доброй ночи.
Модель вся сделана путём добавления деталей в сборку, частично привариванием элементов. Создаю автоматическую сварку программно - сборка ломается, а точнее выпадают те детали, которые были приварены путём создания сварки. В связи с этим творится просто невероятное - сборки объединяются, пропадают, чертежи удаляются и т.д. Выручайте, как быть тут?
Думаю, что можно все соединения деталей можно переделать путём добавления в сборку, либо всё сделать на сварке. Но как это быстро сделать? Модель большая, времени нет. Спасибо.
Иначе допустим шайбы на пятке колонн некоторые добавляют в сборку но сварка там монтажная.
Посему сваривать надо только сваркой.
Ну и есть разница что к чему варить именно сваркой.
Так если обе детали от одной сварки трубы то сварка автоматом ставится по кругу.
Ну и учите что катет шва рассчитывается от толщин свариваемых деталей.
Разумеется текла читать мысли не умеет и что к чему приварено надо указывать.
Администратор Topengineer.ru 8 (495) 215-07-79 (офис) ; 8 (925) 755-9318 (сот.); Skype wildomen ; http://vk.com/tekla_structures
Разработка КМД | Разработка КМ | Разработка КЖ | Обучение Tekla Structures | Купить Tekla Structures
Разработка КМД | Разработка КМ | Разработка КЖ | Обучение Tekla Structures | Купить Tekla Structures
phpbb3 styles
Кто сейчас на конференции
Сейчас этот форум просматривают: Bing [Bot] и 7 гостей

