Теперь сварку можно ставить в модели автоматически 1 кнопка 1 нажатие и вся сварка в модели готова!
Размер катета подбирается автоматически исходя из настроек таблиц соответствия толщин деталей и катетов.
На чертежах сварка отображается в виде символов (штрихов и крестиков) автоматически.
Подписчикам обновление придет автоматически. Теперь сварка расставляется в чертеже полностью автоматом, ПРОРИСОВЫВАТЬ СВАРКУ ТВЕРДОТЕЛЬНО НЕ НАДО!!!!
Пример работы.
Функция уже доступна пользователям среды Topengineer
Сварка в модели стоит на угад (только для объединения в сборку)
(приложение будет игнорировать ее и расставлять заново за исключением сварки поставленной по ломаной линии)
ВНИМАНИЕ !! Tekla Structures нужна 19.1 и выше в старых работать не будет там нет таких функций сварки.
Создаем чертеж
Используем новую возможность weldapp по автоматической прорисовке сварных швов
Улучшена работа приложения для сварки ферм из труб.
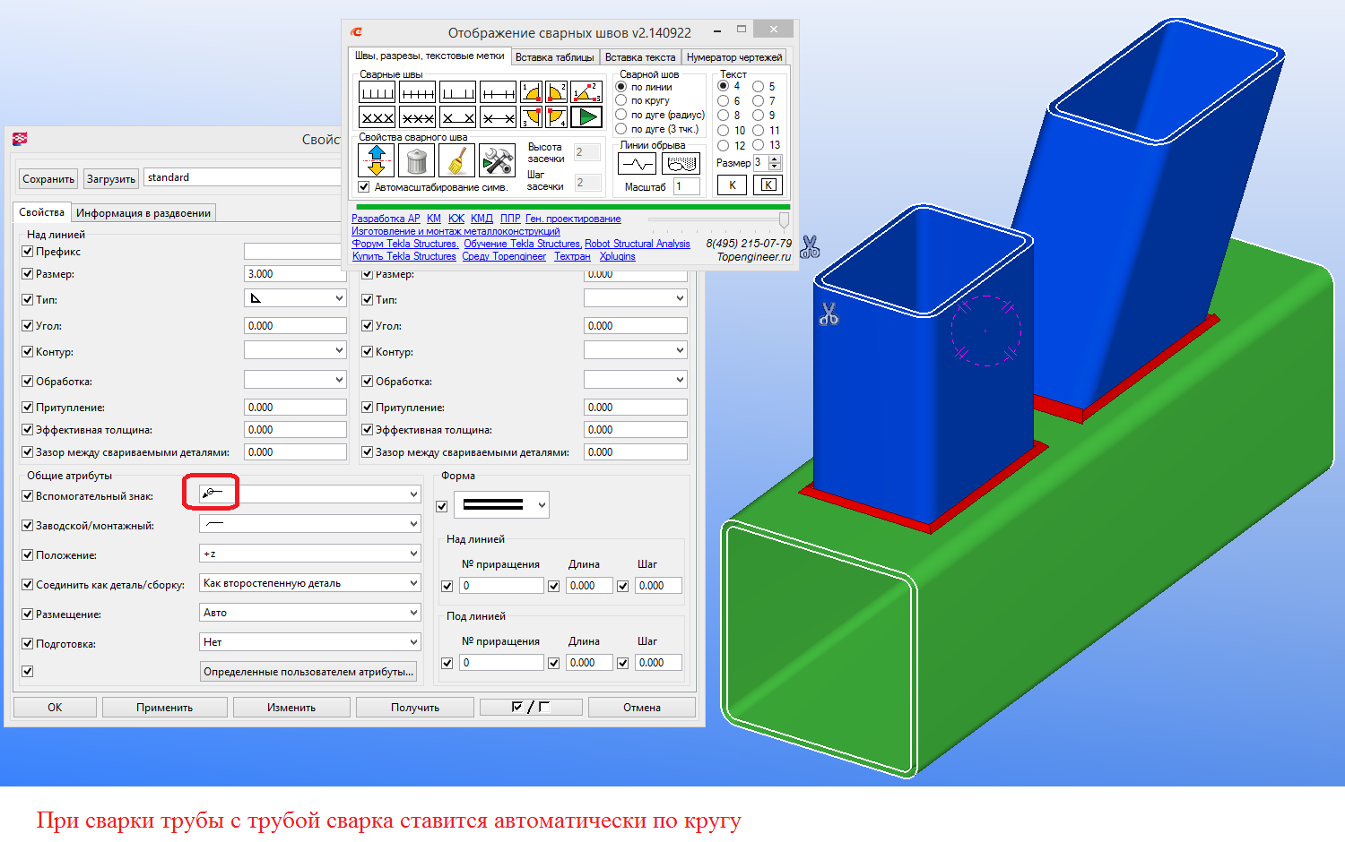
Теперь при сварки трубы с трубой сварка ставится автоматически по кругу
Ведомости для КЖ
Новые мультивыноски. Любое количество стрелок и полок. В приложение weldapp добавлена функция, позволяющая найти разницу в двух сборках Tekla Structures.
Приложение является бесплатным.
Скачать тут http://topengineer.ru/programms/weldapp
1) Запустить приложение
2) Открыть закладку ‘Сравнить сборки’
3) Выберите рамкой 2 сборки которые необходимо сравнить.

