аналог команды "обрезать" в Advance Steel
аналог команды "обрезать" в Advance Steel
Всем привет.
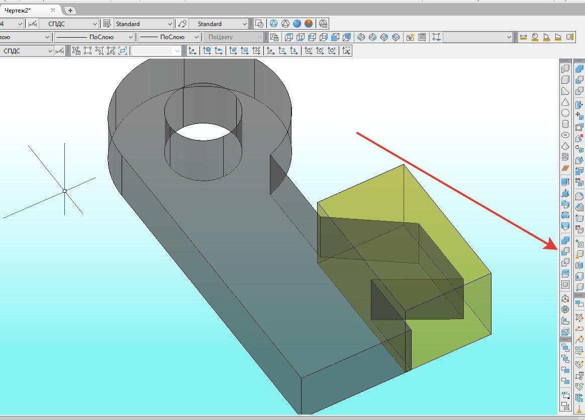
Народ, кто подскажет аналог команды "обрезать" в 2д, для 3д тел? Сечение не предлагать, т.к. оно сечёт плоскостью, а мне надо сделать акуратную "подрезку".
Народ, кто подскажет аналог команды "обрезать" в 2д, для 3д тел? Сечение не предлагать, т.к. оно сечёт плоскостью, а мне надо сделать акуратную "подрезку".
Re: аналог команды "обрезать" в Advance Steel
ну или я его применяю не правильно
ну или подкиньте на хуйдой конеч адрес канала, где меня могут направить на путь истинный
Re: аналог команды "обрезать" в Advance Steel
А это в чем нарисовано? Похоже на обычное 3d тело...
Re: аналог команды "обрезать" в Advance Steel
автокад2018
Re: аналог команды "обрезать" в Advance Steel
Ну так нарисовать тогда какой-то 3d элемент и применить команду "вычитание". А вообще, тут Эдванс обсуждают ))
Re: аналог команды "обрезать" в Advance Steel
та пох)) а автокад где? не найду)вычитание не прокатывает, вычитает не то что надо
Re: аналог команды "обрезать" в Advance Steel
Вкладка "Моделирование"
Re: аналог команды "обрезать" в Advance Steel
я про Эдванс)
Re: аналог команды "обрезать" в Advance Steel
А написал Автокад 2018...
Re: аналог команды "обрезать" в Advance Steel
лан, забейте, пойду дальше искать
Спасибо
Спасибо
Re: аналог команды "обрезать" в Advance Steel
Выбрать грань и подвинуть границы, выбирать через панель выбора
Re: аналог команды "обрезать" в Advance Steel
Удачки, но все же: что это такое-то вообще? Спецдеталь?
Команда "произвольный вырез по ПСК" не помогает?
Команда "произвольный вырез по ПСК" не помогает?
phpbb3 styles
Кто сейчас на конференции
Сейчас этот форум просматривают: нет зарегистрированных пользователей и 1 гость

